
来源:行长助手
日前,中国人民银行四川省分行公布的一则行政处罚信息引发市场关注。
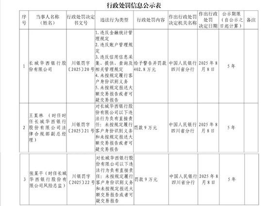
中国人民银行四川省分行公布的川银罚字〔2025〕20-22号罚单显示,长城华西银行因违反金融统计管理规定;违反账户管理规定;违反信用信息采集、提供、查询及相关管理规定;未按规定履行客户身份识别义务;未按规定报送大额交易报告或者可疑交易报告等违法违规行为,被予以警告并处罚款402.8万元。
同时,时任长城华西银行法律合规部副总经理王某林、时任长城华西银行风险总监张某平因对未按规定履行客户身份识别义务和未按规定报送大额交易报告或者可疑交易报告负有责任,均被处罚款9万元。
这是长城华西银行自成立以来收到的第五张百万级罚单,罚款金额最大的一次是在2018年1月,该行因违规开展商业承兑汇票转贴现业务,帮助他行代持票据规避监管,严重违反审慎经营规则,被原德阳银保监分局发卡690万元。
对此,长城华西银行回复北青金融称,已成立检查整改工作领导小组专门开展整改工作,并严格按照时间进度要求,保质保量完成各项整改任务,目前各项业务运营平稳、主要监管指标符合要求。
公开资料显示,长城华西银行成立于1998年11月,发源于工业重镇德阳,前身为德阳银行,2014年底引入中国长城资产作为战略投资者,2016年9月更名长城华西银行。目前,该行注册资本23.04亿元,下辖德阳地区8家管理支行及成都、眉山、泸州、巴中、绵阳、广元、南充等7家异地分行共55家营业机构,发起成立什邡思源村镇银行。
根据该行一季报,报告期内,长城华西银行资产总额达到1562.61亿元,相较2024年同期1460.32亿元增加102.29亿元,同比增幅7%;经营能力方面,截至2025年3月末,该行实现营业收入5.16亿元,相较去年同期下滑1.71%,净利润6560.04万元,相较去年同期下降40%。
资产质量方面,报告期内,该行不良贷款率2.14%,相较去年同期的1.99%增长了15个bp,拨备覆盖率为170.83%,相较去年同期微增1.21个百分点,两项指标均不及同期监管公布的商业银行平均水平。
另外,2025年6月,中国长城资产及其全资子公司德阳市国资公司发布公告,拟通过北京产权交易所公开转让所持长城华西银行40.92%的股权,挂牌价为43.32亿元。7月14日,四川金融监管局对外公布批复文件,同意四川银行入股长城华西银行94259万股,入股完成后持股40.92%。
海量资讯、精准解读,尽在新浪财经APP
责任编辑:秦艺
宏泰配资提示:文章来自网络,不代表本站观点。